O_基于周立功M6G2C核心板的12寸工控屏
O_嵌入式专题目录
O_基于周立功M6G2C核心板的Qt小项目
简介
M6G2C Cortex-A7工控核心板 - ZLG致远电子
M6G2C是一款工业控制核心板,采用 Freescale Cortex-A7 528MHz主频的处理器,以先进的电源管理架构带来更低功耗。标配8路UART、2路USB OTG、2路CAN-Bus、2路以太网等接口;标配128/256MB DDR3和128/256MB NAND Flash、硬件看门狗;通过严格EMC和高低温测试,确保核心板在严酷的环境下稳定工作。
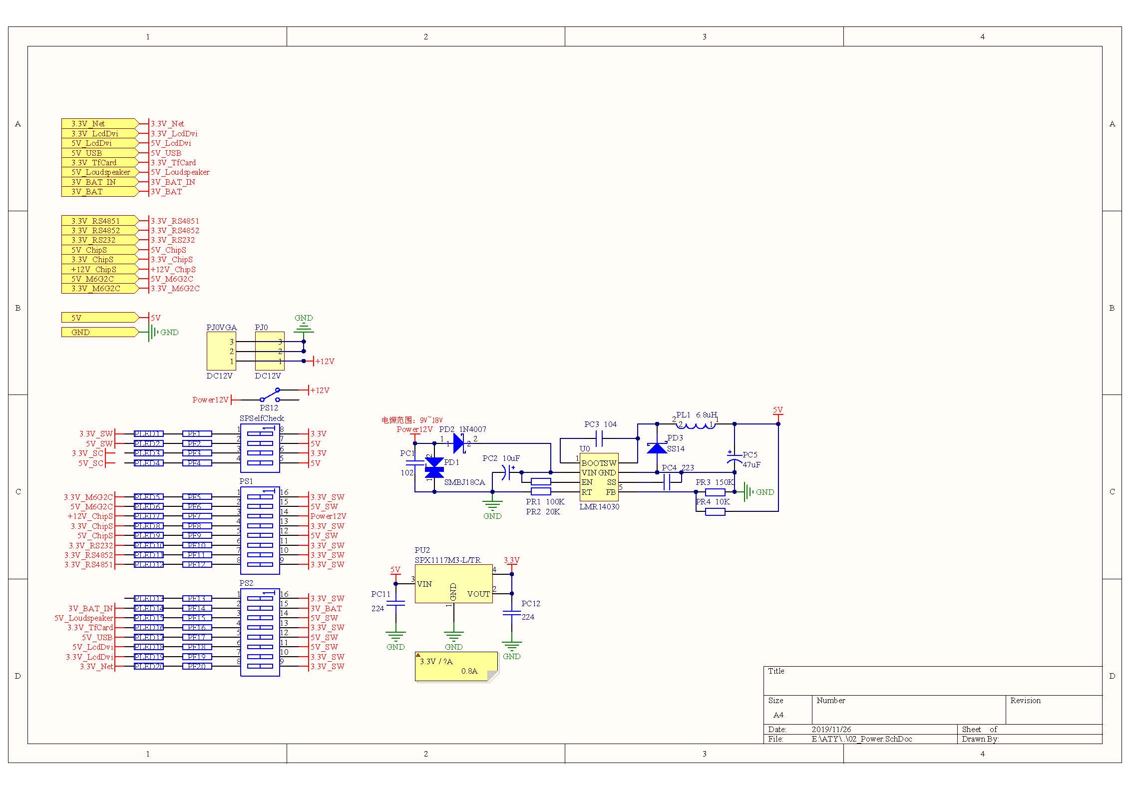
- 这也是第一次接触到这么这么多媒体的一个项目吧,低速部分应该没什么问题,但RGB转VGA的地方还是要优化很多,而且当时没找到RGB转LVDS的方案,所以虽然用了LVDS接口,但本质还是个VGA。电源部分分了各个电源域,当时是想尝试一下做一个自动检修的方式,把拨码开关换成光耦然后对主板进行坏点检测和电源域控制这么一个想法,不过项目需求不大,所以没深入搞,之后可能会在其他项目上体现这么一个完全自动集检测、坏点位置指示、修复或者域屏蔽的想法。电源的话使用了LMR14030的一个DCDC(O_DCDC开关电源LMR14030)。
源文件请至 S_MZ公开库 查看。
SCH - AD09 Summer
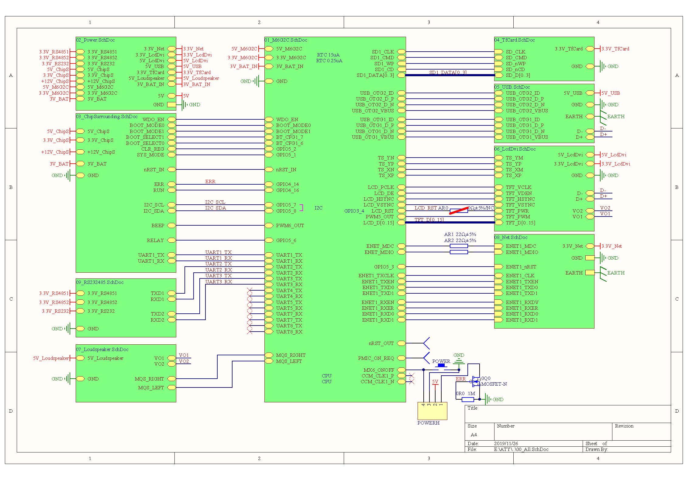
00\_All.SchDoc

01\_M6G2C.SchDoc

- 02\_Power.SchDoc
02\_PowerSelfCheck.SchDoc

03\_ChipSurrounding.SchDoc

04\_TfCard.SchDoc

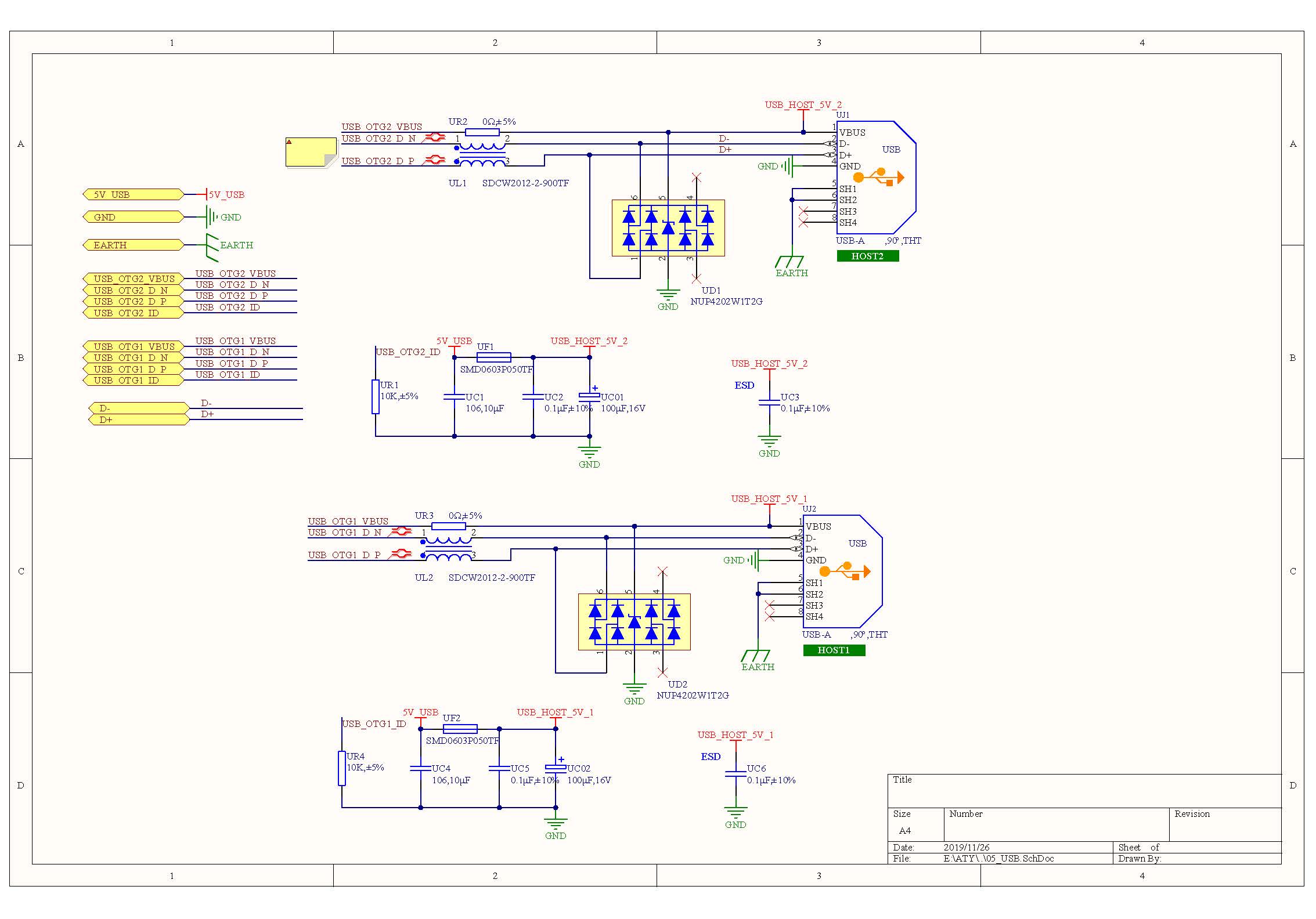
05\_USB.SchDoc

06\_LcdDvi.SchDoc

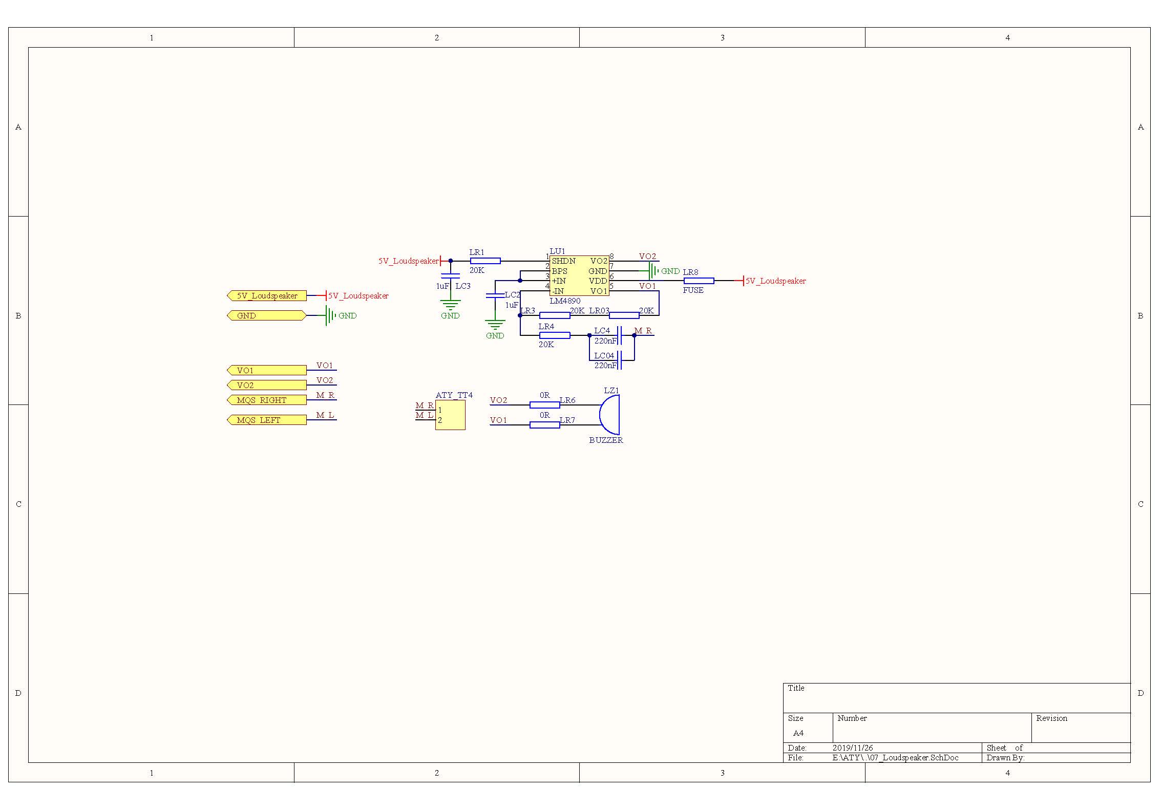
07\_Loudspeaker.SchDoc

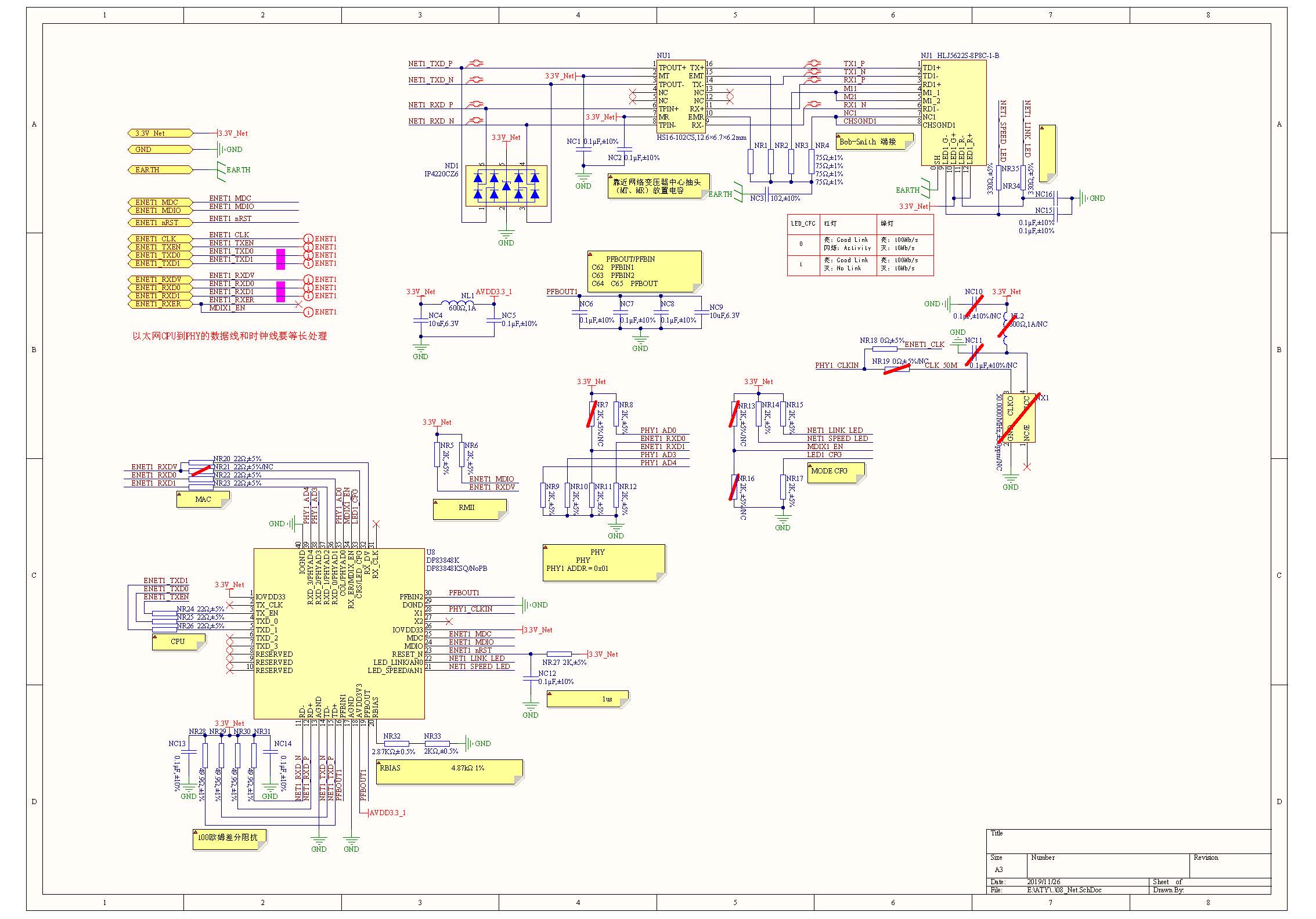
08\_Net.SchDoc

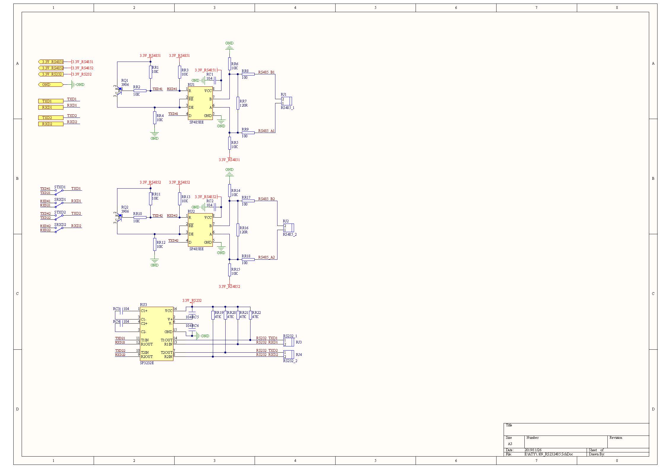
- 09\_RS232485.SchDoc

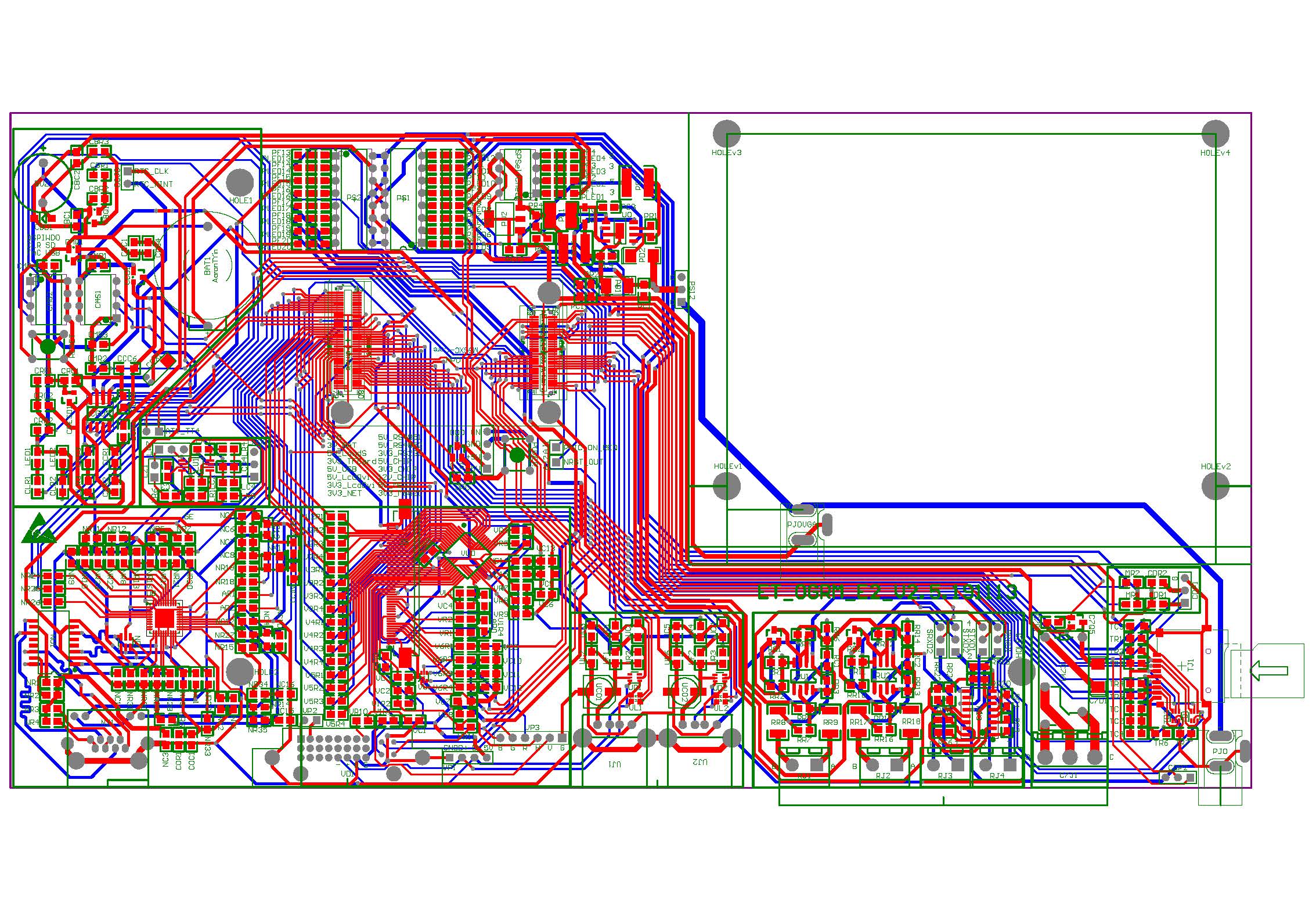
PCB - AD09 Summer

M6G2C系统相关及Linux入门
{% pdf /usr/sourcefile/O_基于周立功M6G2C核心板的12寸工控屏/嵌入式Linux开发教程(上册)基于EPC-6G2C-L-V1_04.pdf %}
EETI_eGTouch触摸屏驱动指南
{% pdf /usr/sourcefile/O_基于周立功M6G2C核心板的12寸工控屏/EETI_eGTouch_Linux_Programming_Guide_v2.5j.pdf %}
评论已关闭